2025年09月28日 星期日 乙巳(蛇)年八月初七 | 联系我们

加入协会

您的当前位置:首页 > 通知公告
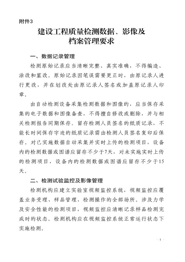
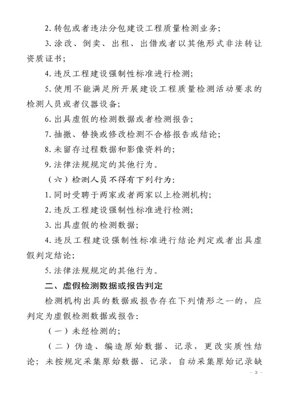
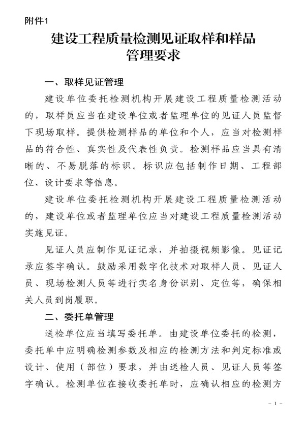
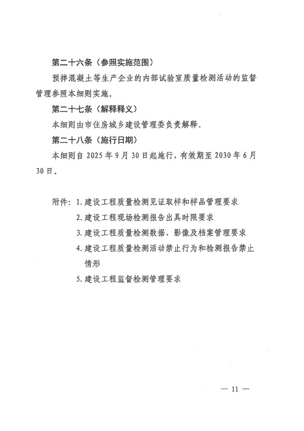
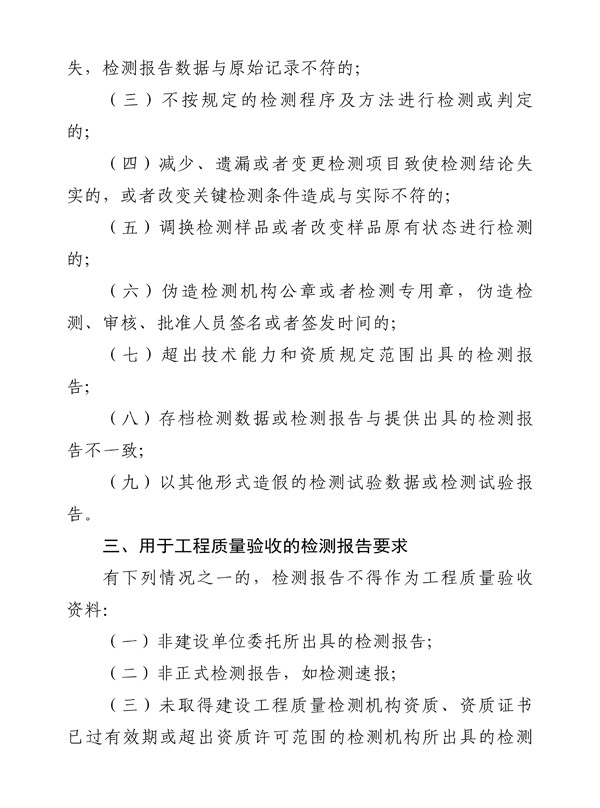
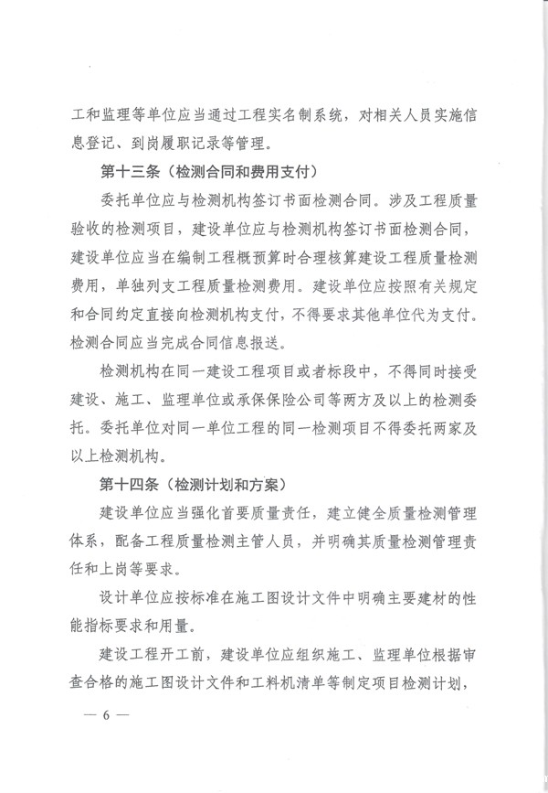
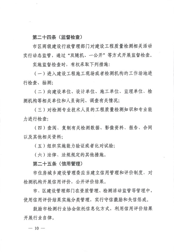
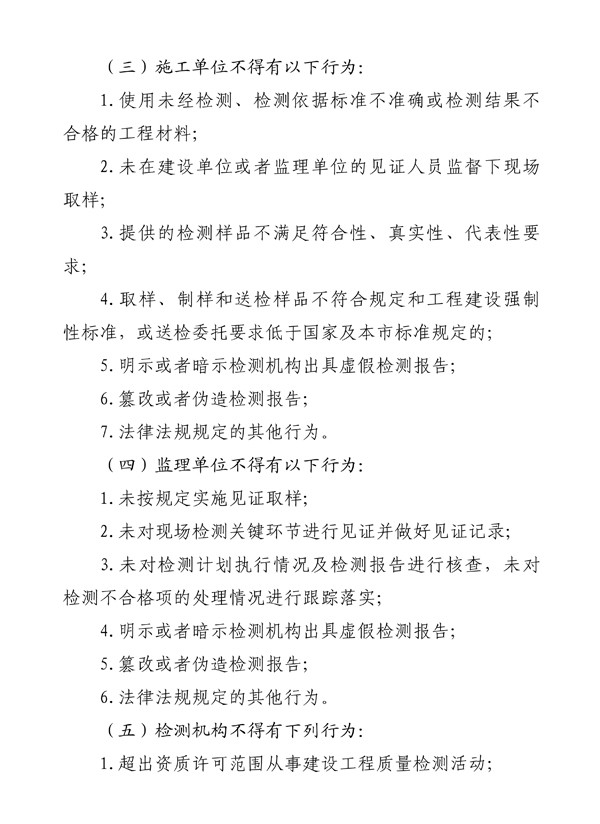
转发:上海市住房和城乡建设管理委员会关于印发《上海市建设工程质量检测管理实施细则》的通知
 发布时间:2025-09-01 浏览:1557
Baidu
betway88必威东盟体育