2025年09月28日 星期日 乙巳(蛇)年八月初七 | 联系我们

加入协会

您的当前位置:首页 > 通知公告
关于转发上海市安质监总站关于2020年2月份上海市建筑工地疫情防控工作专项督查的通报(沪建安质监〔2020〕11号)
 发布时间:2020-03-06 浏览:5277
  • 各有关单位:
        根据市住建委《关于进一步做好建筑工地新型冠状病毒感染的肺炎疫情防控工作的通知》(沪建办综[2020]2号)和《关于进一步加强建筑工地疫情防控措施的通知》(沪建办综〔2020〕3号)文件要求,市区两级建设工程监督机构对在监房屋建筑和市政非交通类工程建筑工地进行全覆盖巡查,具体如下:
        一、基本情况
        2020年2月,各区监督机构共计排摸检查工地8303个次,出动检查人员19336人次。在此基础上,上海市建设工程安全质量监督总站根据疫情防控形势发展,不断调整督查重点,对停工工地、复工准备工地和已复工工地开展专项督查。
        督查分6个组对16个区及临港、自贸2个功能区共计115个工地进行了重点检查,共开具整改单32张,整改单内容及时反馈工地所属区监督机构,对问题的整改情况及时进行跟踪复查。
        督查发现大部分参建各方能够按照文件要求开展各项疫情防控工作,落实防控措施,但仍有个别工地在体系建立和人员管控方面存在较大漏洞。
        上海市新型冠状病毒感染的肺炎疫情防控工作领导小组环境整治组和督查指导组参加了本月的督查工作。
        二、存在的共性问题
        1、现场消毒的范围、消毒措施不尽规范,部分工地消毒措施未严格按消毒制度执行,消毒记录填写不规范。
        2、防疫知识宣传教育气氛及力度尚显不够,部分施工现场和生活区的防疫宣传力度不强。
        3、防疫交底内容针对性不足,部分现场疫情防控交底内容不具体,部分未留存书面资料。
        4、防疫物资配备不尽到位,部分工地防护用品特别是口罩配备数量不足。
        三、发现的严重问题
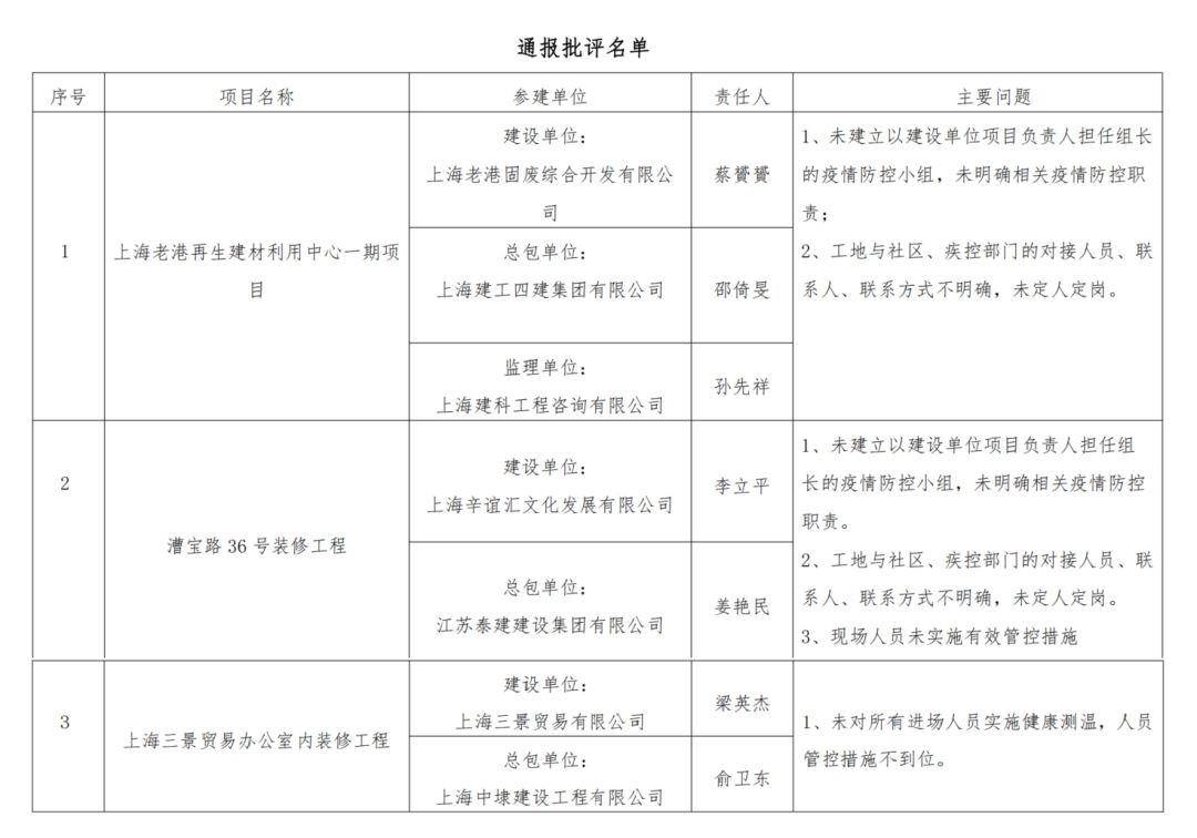
        1、个别工地未建立以建设单位项目负责人担任组长的疫情防控小组,未明确相关疫情防控职责,如:上海老港再生建材利用中心一期项目、漕宝路36号装修工程。
        2、个别工地与社区、疾控部门的对接人员、联系人、联系方式不明确,未定人定岗,如:上海老港再生建材利用中心一期项目、漕宝路36号装修工程。
        3、个别工地现场未对进场人员实施有效管控措施,未对所有进场人员实施健康测温,如漕宝路36号装修工程、上海三景贸易办公室内装修工程。
        针对上述建筑工地在疫情防控期间存在的严重问题,除责令整改外,予以通报批评。
        四、下阶段工作要求
        1、参建各方要确保各项疫情防控举措进一步落实到位,强化主体责任,细化各项程序、措施。
        2、参建各方要进一步加强进场人员管控,通过本市建筑工地实名制登记系统(疫情防控升级版)做好人员健康和实名制登记工作,严格落实属地报备制度。
        3、参建各方应对现场环境卫生做好集中整治工作,特别是食堂、宿舍等重点区域,完善卫生清洁和日常管理制度,同时加强疫情期间消防安全管理。
        4、各区监督机构要进一步严格措施,严肃责任,对工地情况从严检查,对不符合防控要求的工地严肃处理,确保工地疫情防控措施有效保持。
        
        附件:通报批评名单
     
        
         
     
Baidu
Betway·必威(西汉姆联)唯一官方网站